一、学院简介
薪火相传40载,商道匠心向未来。桂林理工大学商学院肇始于1985年8月3日开始筹建的桂林冶金地质学院经济管理系,位于山水甲天下的世界著名旅游城市、中国历史文化名城、岭南读书文化重要发源地、全国文明城市——桂林。这里是“中国空气质量最好的内陆城市”之一,“中国十大最有幸福感城市”之一,连接西南、华南、中南最便捷的交通枢纽,中国-东盟自由贸易区的门户城市之一,“一带一路”和黔粤湘桂交界重要的联接点,具有优质的学习、工作、生活环境以及独具特色的区位优势。
经过40余年的创新发展,学院形成了以“培养行业英才,贡献商科智慧,服务重大战略,推动绿色发展”为使命,以“成为扎根八桂大地的卓越商学院”为愿景,以“志存高远,取精用弘”为价值观的优秀文化。
学院全面贯彻党的教育方针,秉持“突出使命引领,突出区域属性,突出行业特色,突出学科交叉”的教育理念,以党的建设为引领,以奋斗者为根本,以工商管理学一级学科博士点建设为中心,以人才培养和科学研究为基本点,以服务广西经济社会高质量发展为己任,围绕“双碳+AI+东盟”打造办学特色,全面落实立德树人根本任务,为推动广西重大战略落地实施、传承壮美广西优秀文化、谱写中国式现代化广西篇章作出了重要贡献。
学院现有教职工140人,专任教师99人。其中,具有博士学位62人,教授27人,副教授43人,博士生导师6人,硕士生导师57人;国家级会计领军人才1人,广西高层次人才认定C层次1人,广西高层次人才认定D层次7人,广西八桂青年学者1人,广西八桂青年拔尖人才3人,广西十百千人才工程第二层次人选1人,广西优秀教师1人,广西模范教师1人,广西会计领军人才1人,广西十百千拔尖会计人才2人,广西十百千知识产权领军人才1人,广西课程思政教学名师4人,广西科技界智库决策咨询专家团队首席专家1人,广西知识产权中青年专家2人,广西青年文化拔尖人才1人,广西千名中青年骨干教师培育计划人选6人,桂林市拔尖人才2人,桂林市人大智库专家3人,桂林理工大学拔尖人才1人,桂林理工大学屏风学者9人,桂林理工大学服务管理人才1人,桂林理工大学青年人才2人。
学院现有碳中和科技创新及管理二级学科博士点,工商管理学、应用经济学2个一级学科硕士点,公共经济与管理、社会服务与管理2个二级学科硕士点,工商管理(MBA)、会计(MPAcc)、公共管理(MPA)3个专业学位硕士点,及工商管理学同等学力申请硕士学位项目。工商管理学入选学校一级学科博士点建设项目和区域一流学科A类建设项目,公共管理入选学校区域一流学科培育建设项目。学院目前形成了企业碳中和科技创新及管理、智能商务与全球产业链、数字经济与绿色贸易3个主要学科方向。学院在读研究生721人。
学院现有工商管理、人力资源管理、会计学、电子商务、市场营销、物流管理、国际经济与贸易、房地产开发与管理、行政管理、社会工作10个本科专业,其中,工商管理、人力资源管理、会计学、电子商务、市场营销、国际经济与贸易面向学校全日制本科生开设辅修专业及辅修学位。学院拥有双碳数智管理微专业。学院在读本科生3424人。
学院现有国家级和自治区级学科、专业、课程、教学组织、实验中心等建设项目34项:国家级双语示范课程1门(《管理学》),国家级一流本科课程1门(《创业学》);自治区新文科研究与实践项目2项(数智技术驱动下的地方高校经管类专业优化研究与实践,地方工科院校“三链四融”数智化新商科复合型人才培养模式创新与实践),自治区新农科研究与实践项目1项(广西工科院校服务乡村振兴战略模式研究与实践);广西本科高校优势特色专业群1个(工商管理专业群),广西高等学校特色专业及课程一体化建设项目1项(工商管理),广西一流本科专业3个(工商管理,市场营销,行政管理),广西优质专业2个(工商管理,市场营销);自治区级一流本科课程9门(《管理学》《创业学》《初级财务管理》《物流管理》《跨境电商》《网络营销》《营销策划》《地方政府学》《电子政务》),自治区课程思政示范课程4门(《管理学》《初级财务管理》《跨境电商》《地方政府学》),自治区级精品课程1门(《市场营销学》),自治区级精品视频公开课1门(《人力资源管理导论》);自治区级普通本科高校基层教学组织2个(管理学课程教学团队,智能财务教学团队),自治区级课程思政示范基层教学组织2个(智能财务教学团队,公共管理研究教学团队),广西科技界智库决策咨询专家团队1个(桂林理工大学绿色技术创新与低碳发展决策咨询专家团队);自治区级实验教学示范中心2个(管理科学实验教学中心,人文社会科学综合实验教学中心)。学院教师获得广西高等教育教学成果一等奖、广西普通本科高校优秀教材一等奖、广西高校青年教师教学竞赛一等奖等教学研究奖励。
学院以高质量党建为引领,以“夯基垒台、品牌培育、形象塑造、能力提升”为抓手,推动“一融双高”提质增效,塑造学院高质量发展新优势新动能新赛道。学院党委获评“广西高等学校先进基层党组织”,党建工作案例入选中组部、教育部全国党员教育培训教材;教工党支部获评“首批新时代广西高校党建工作样板支部”培育创建单位,教工党支部案例获评“首批广西高校党建创新典型案例”。
学院科学构建一体化育人体系,着力打造专业化育人队伍,全面彰显多维度育人成效,以党建为引领铸就三全育人品牌,入选全区高校“三全育人”综合改革示范院系(A类),工作经验被《中国教育报》报道。近年来,先后培养出中国大学生自强之星、广西“青马工程”首期铸牢中华民族共同体意识青年人才专项班学员和研究生支教团志愿者等先进典型;学生团队获得“挑战杯”全国大学生课外学术科技作品竞赛国家级奖项7项、中国国际“互联网+”大学生创新创业大赛国家级奖项3项(其中银奖1项)、“挑战杯”中国大学生创业计划竞赛国家级奖项1项;学生团队获得“三下乡”社会实践活动国家专项项目6个,国家、自治区级项目9个;学院特色育人活动“商学期”相关成果获评广西高等教育教学成果二等奖。
学院以“双碳+AI+东盟”为研究背景,以“管理创新+科技创新”为双轮驱动,立足企业、产业、区域3个层面,遵循“办好低碳企业→打造全球链条→开展绿色贸易”的逻辑主线,打造有力响应国家双碳战略、积极抢抓人工智能技术跃迁窗口、紧密服务中国-东盟命运共同体建设的研究格局。学院拥有广西碳管理与绿色发展研究院、广西技术转移示范机构、广西知识产权培训基地等自治区级科研平台,桂林理工大学低碳经济与管理创新研究所、桂林理工大学环境会计研究所、桂林理工大学全球桂商研究院、桂林理工大学管理案例研究中心等校级科研平台,南开大学商学院案例实验室桂林理工大学MBA教育中心基地等合作平台。近年来,学院获得广西社会科学优秀成果一等奖等科研奖励100余项;在SSCI/SCI和中文核心期刊上发表论文820余篇;承担完成国家级及省部级科研项目200余项、横向合作及管理咨询项目320余项,到位科研经费7000余万元,取得了良好的经济和社会效益。
学院以服务广西经济社会高质量发展为己任,积极开展社会服务工作。积极打造桂工特色“双碳+AI+东盟”智库品牌,拥有广西科技智库“广西资源环境科技创新与绿色低碳发展研究智库”(AMI智库入库),及广西科技界智库决策咨询专家团队和3名桂林市人大常委会智库专家;出版“双碳管理”系列丛书、《广西碳中和科技创新及管理蓝皮书》等特色作品;编写的团体标准《科技智库建设规范》和《科技智库评估指标体系》经全国团体标准信息平台发布实施。学院深度融入本土企业、园区创新发展进程,开设企业高管发展项目(EDP),学院教师兼任多家企业高管、独立董事、外部监事等;学院积极发挥教育、科技、人才、智力优势,通过党建联建、产业帮扶、环境美化等助力乡村振兴,先后赴灌阳县、龙州县、博白县、巴马瑶族自治县等地开展联建主题党日、乡村调研、社会实践、电商人才培训以及指导产业发展规划编写;学院捐赠建成灌阳县顺溪村全民健康运动中心。
学院秉持全球视野,积极对标国际一流商科教育标准,与东盟、RCEP成员国及“一带一路”共建国家和地区高校开展合作。学院通过EARTH DAY DEVELOPMENT STAR银牌认证,是AACSB会员单位。MBA项目通过QS Stars五星认证,与马来西亚拉曼理工大学签署合作协议,打造国际化的MBA联合培养体系。工商管理本科专业和市场营销本科专业均为“桂林理工大学-越南河内工业大学‘2+2’联合培养项目”。学院是国际管理会计教育联盟副秘书长单位,中国高等院校市场学研究会副会长单位,中国商业史学会品牌专业委员会所在地及副主任单位,中国高等教育学会碳中和与清洁能源教育专业委员会常务理事单位,广西本科高校管理科学与工程类教学指导委员会主任委员单位,广西高等教育学会新商科实验教学专业委员会副理事长单位,中国商业会计学会数字化会计教育认定(DAEC)项目全国首批认定院校,全国新商科实验教学创新与共享联盟会员单位,西交利物浦产业家学院产业与战略资源联盟成员,全国新商科实验教学创新与共享联盟理事单位。
学院依托桂林理工大学全球桂商研究院、桂林理工大学管理案例研究中心等平台,讲好桂商故事,将桂商文化的深刻内涵融入新时代商科教育,引导学生增强文化认同,理解商业伦理,全面了解广西商业发展进程,让桂商文化传承创新成为学院立德树人的生动实践和卓越品牌。学院通过打造“两厅-两家-一中心-两长廊”商院文化育人矩阵,使商院文化转化为可感可及的育人环境;以40周年院庆为契机,启动涵盖文化传承与创新在内的“八大工程”;设立涵盖人才培养、科技创新、产教融合、铸魂育人、卓越服务、突出贡献等主题的荣誉体系,树立价值标杆;组织教职工运动会、离退休教师座谈会、教师节慰问、书记院长面对面等活动,营造和谐奋进的工作氛围,推动商院文化在传承中焕发新的生机与活力。
立足“十五五”,学院以习近平新时代中国特色社会主义思想为指引,始终不忘立德树人初心,牢记为党育人、为国育才使命,坚持实干为要、创新为魂,用业绩说话、让人民评价,团结一致、努力推进办学视野更加开阔、治理结构更加优化、人才梯队更加坚实、创新能力更加强劲、学科特色更加凸显、师生员工更加幸福、各位校友更加眷恋,为“成为扎根八桂大地的卓越商学院”,助力学校早日建成特色鲜明、国内一流、世界知名的创新应用型大学,实现中华民族伟大复兴的中国梦而不懈奋斗!
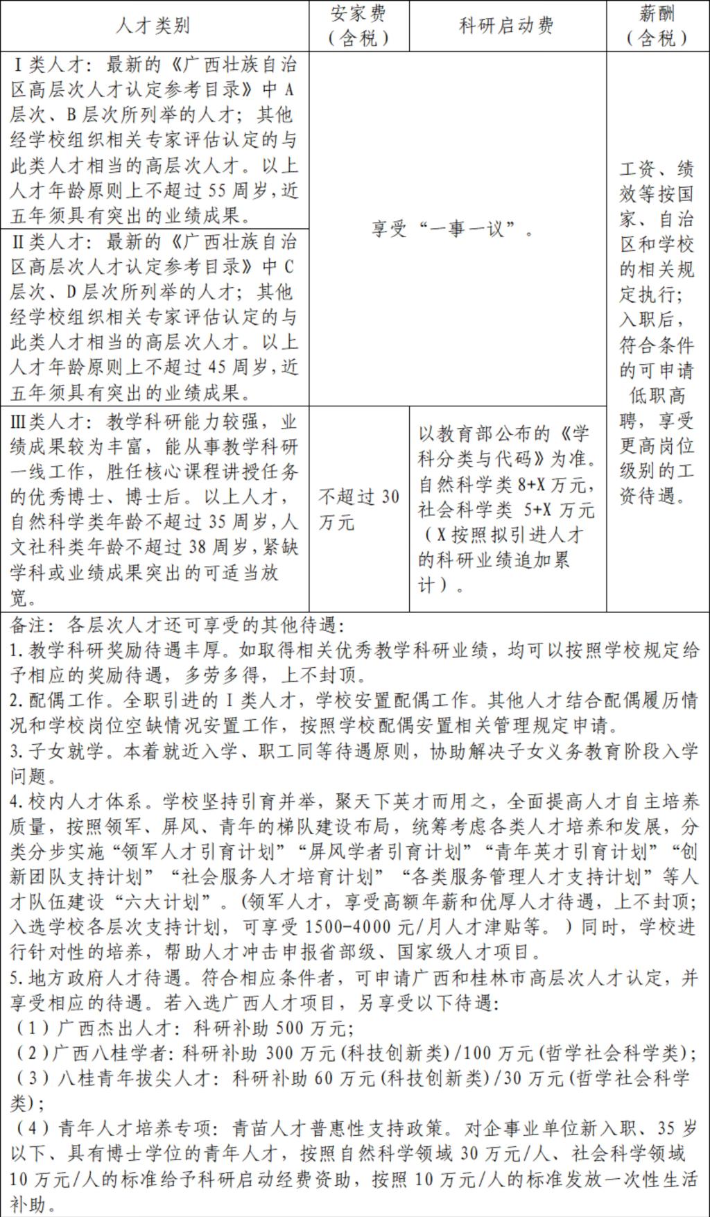
二、人才引进类别及待遇标准

三、人才引进主要学科方向
学院围绕“双碳+AI+东盟”打造办学特色,人才引进主要学科方向包括:企业碳中和科技创新及管理、智能商务与全球产业链、数字经济与绿色贸易等。
四、招聘基本条件
1.政治思想好,遵纪守法,热爱教育事业,具有较强的事业心和责任感,具有良好的职业道德和团队协助精神;
2.具有履行岗位职责的业务知识和工作能力,符合招聘岗位所需的专业、学历、学位、职称、执业(职业)资格及技能等条件要求;
3.仪表端庄,具有较高的普通话水平和语言表达能力;
4.身体健康,能适应岗位要求,体检标准按照《关于进一步规范事业单位公开招聘体检工作有关问题的通知》(桂人社规〔2019〕11号)执行;
5.应聘人员除具备以上基本条件外,还应符合招聘岗位所规定的相关资格条件。
五、应聘者应提供材料
应聘者可通过信函、电子邮件等方式报名,并提供下列材料:
(一)《桂林理工大学公开招聘报名表》(详见相关下载)
(二)应聘证明材料(详见相关下载)
1.学历、学位证书(在国(境)外获得的学历学位须经教育部学历学位认证中心认证)、专业技术职务资格证及身份证的复印件和扫描件各1份;
2.近三年教学科研项目、获奖及专利情况的证明复印件;
3.三篇重要创新性论文的全文及其刊载杂志封面、目录的复印件,以及报名登记表中列举的其他代表性著作封面、目录和论文首页复印件;
4.报名登记表中列举的SCI、EI、SSCI、CSSCI收录以及论文他引情况的证明(须经有关检索机构盖章);
5.应聘人在国外任职或在国内担任重要职务的任职证明;
6.应聘岗位的工作设想;
7.本人近期白底彩色免冠照片1张。
六、注意事项
1.应聘者提供的应聘材料须真实准确,一经发现应聘材料存在虚假不实之处,将取消应聘资格;
2.应聘者提交的应聘材料一般不予退还,证明材料请提供复印件。
七、联系方式
联系人:李老师
电话:0773-5893129,13457690464
邮箱:lileiguilin@foxmail.com
通讯地址:广西桂林七星区建干路12号桂林理工大学商学院
邮政编码:541004
学校主页:https://www.glut.edu.cn/
学院主页:https://sxy.glut.edu.cn/
学院公众号:
八、相关下载
报名所需表格
地址:桂林市雁山区雁山街319号
邮编:541006
电话:0773-3698150